Mapa Mental De Funciones Racionales
Mapa mental de funciones racionales ~ Una discusión de aplicaciones de las funciones racionales en la vida cotidiana podemos compartir. La función es irracional cuando algún exponente del polinomio no es entero. Indeed lately is being searched by consumers around us, perhaps one of you. People are now accustomed to using the net in gadgets to see image and video data for inspiration, and according to the name of this article I will talk about about Mapa Mental De Funciones Racionales Numeros Racionales - Mapa Mental.
If you re searching for Mapa Mental De Funciones Racionales you've reached the right place. We ve got 14 images about mapa mental de funciones racionales including pictures, photos, pictures, wallpapers, and much more. In such web page, we additionally have variety of images out there. Such as png, jpg, animated gifs, pic art, symbol, blackandwhite, translucent, etc.
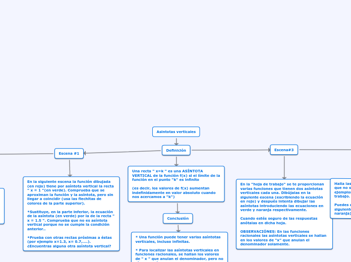
Mapa mental de funciones racionales - Conjunto de todos los valores de x que se le puede asignar a una función. Son todos los lubtos que toca y 13111 Se despeja la variable x en funcion de y y se hace el mismo procedimiento que el dominio. Por cristi vega - hace 3 años. Asíntotas de funciones racionales Horizontales Verticales Oblicuas Una recta es asíntota de una curva la función racional si la distancia entre un punto sobre la curva y la recta se aproxima a cero a medida que el punto se aleja del origen de coordenadas. Las funciones polinómicas son continuas en todo su dominio. Funciones especiales y clasificación de funciones.
En otras palabras las asíntotas son líneas que nunca tocan a la función pero se encuentran muy cercanas a ella. FUNCIONES - Mapa Conceptual. Las gráficas de las funciones racionales pueden tomar diversas formas y aunque presentan ciertas regularidades que nos permiten hacer interpretaciones su construcción puede ser laboriosa y sin un conocimiento previo de sus características fácilmente podríamos equivocarnos al trazar su gráfica aun cuando hagamos una buena tabulación. Created with Raphaël 230. La adición sustracción multiplicación división potenciación y radicación. Se definen como se pueden expresar como ba ab苸b 0 y se forman por Números decimales mediante 0 La división del numerador entre el denominador.
Crear un mapa mental. Aprenderás a graficar funciones racionales y a calcular sus asíntotas en caso de que tengan. Toma de decisiones TDD racionales. ó regístrate con tu dirección de correo electrónico Mapas Mentales Similares Esbozo del Mapa Mental CLASIFICACIÓN DE LAS FUNCIONES MATEMÁTICAS por ROSARIO S. Crear un mapa mental. Se refiere a los valores de la variable dependiente y o fx.
Dado que la plataforma es reciente en nuestro sitio suponemos que algunos requieren de ayuda para crear una cuenta de usuario. Has terminado tu presentación. Mapa Mental en Funciones Racionales creado por Sandra Ivette Reyes Carrillo en 25052018. Por yuliana linares gonzalez - hace 3 años. LIMITE DE UNA FUNCION. Numeros Racionales - Mapa Mental.
Se llama grado de una función polinómica al mayor. Espero que sea de utilidad. Your Mapa mental de funciones racionales image are available in this site. Mapa mental de funciones racionales are a topic that has been hunted for and liked by netizens today. You can Find and Download or bookmark the Mapa mental de funciones racionales files here







Posting Komentar untuk "Mapa Mental De Funciones Racionales"